通知公告
关于招募2022海岛可持续发展培训班学员的通知
来源:
浏览:
时间:2023-08-16
字号: {{fontSize}}

为加强与岛屿国家(地区)相关机构合作与沟通,提高中国-岛屿国家(地区)海岛可持续发展水平,提升海岛管理者、研究人员的工作能力,典型海岛资源生态与可持续发展平台拟联合国内外高校和科研机构举办2022海岛可持续发展培训班。培训授课详情如下:

一、授课信息

授课语言:英语、中文

授课时间:2022年9月12日-9月14日

授课方式:在线

授课系统:ZOOM会议室

二、授课内容

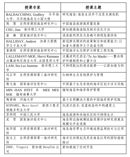
培训班拟围绕海岛海岸带保护管理与生态修复实践、海洋空间规划与清洁能源开发利用、海岛经济与可持续发展等进行线上授课,辅以专题讨论。授课专家和主讲内容具体如下: 

 

三、费用安排

本培训班不收取报名费等任何费用。

四、申请资格及方式

(一)以下人士可以申请

1.从事海岛管理的工作人员;

2.从事海岛研究学者和青年学子;

3.其他对海岛可持续发展感兴趣的各界人士。

(二)申请方式

为确保培训成效,结合前期国内外学员报名情况,典型海岛资源生态与可持续发展平台将再接纳15名正式学员,有兴趣者请于2022年8月30日之前填写附件并按要求发送至指定邮箱。

(三)其它

正式学员预计将于9月8日前收到培训班详细信息,具体培训时间以授课专家时间为准。

 

附件:2022海岛可持续发展培训班学员报名表

 

下载附件:

附件.2022海岛可持续发展培训班学员报名表.xls

相关链接:

本站部分内容来源于网络或者报刊杂志,如有不妥请立即与我们联系,并将具体链接发给我们,我们将酌情删改,谢谢!

联系我们 邮箱登录